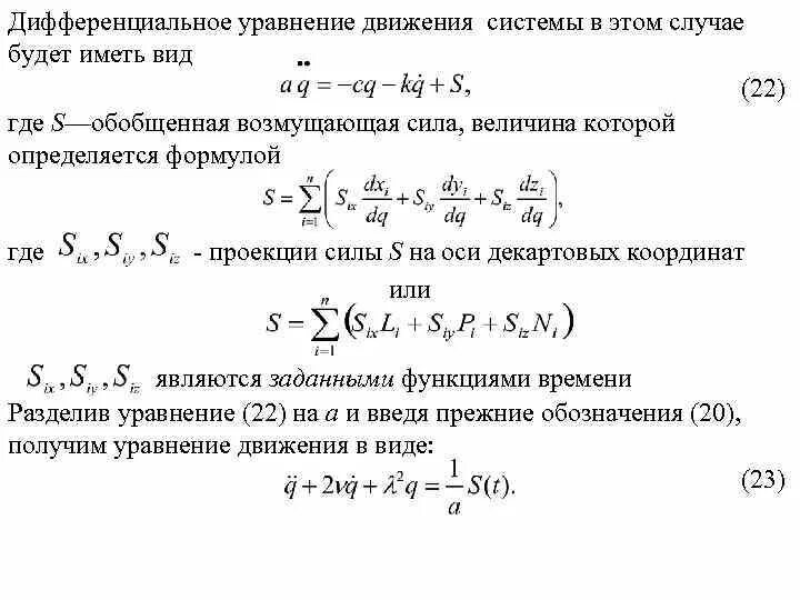
Как определить вид движения по уравнению