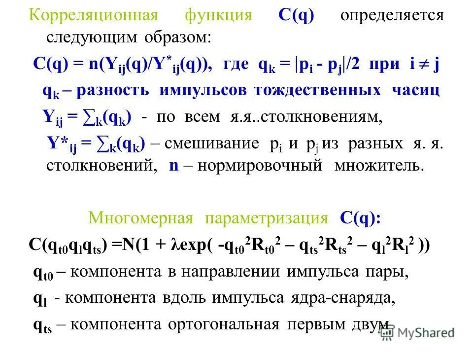
Как определить q