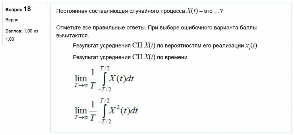
Как определить постоянную составляющую