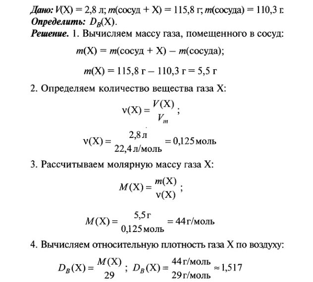
Как определить объем газа в сосуде