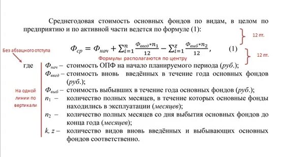
Как оформлять формулы в курсовой