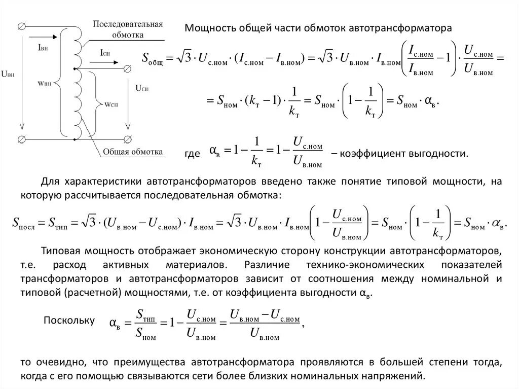
Как найти суммарную силу