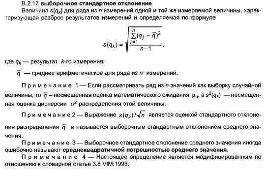
Как найти стандартное отклонение набора данных