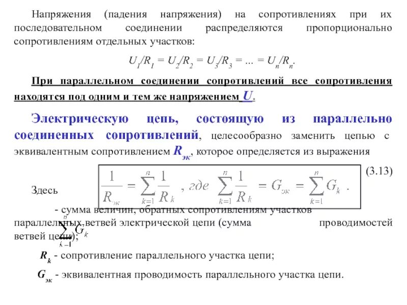
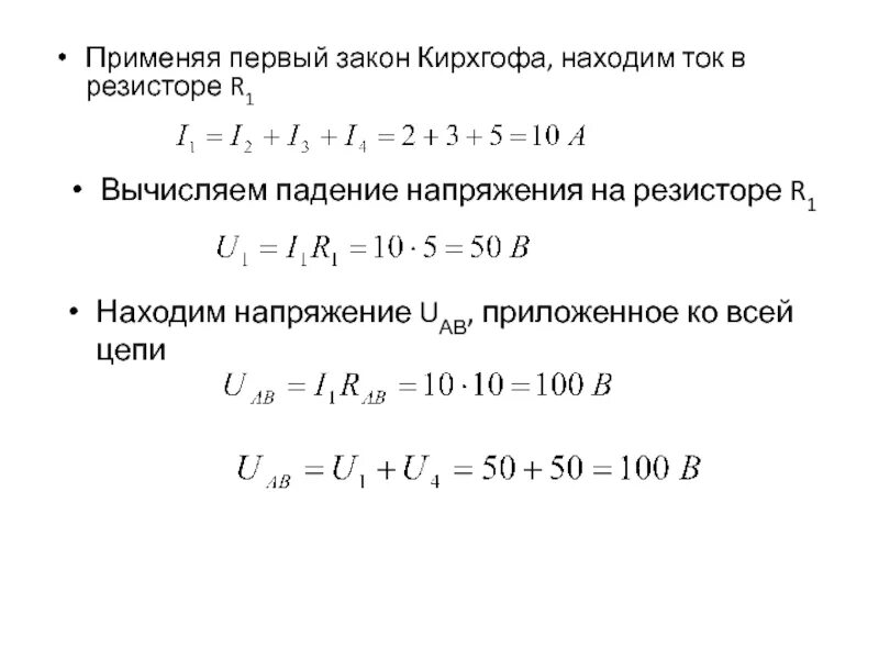
Как найти падение напряжения на резисторе