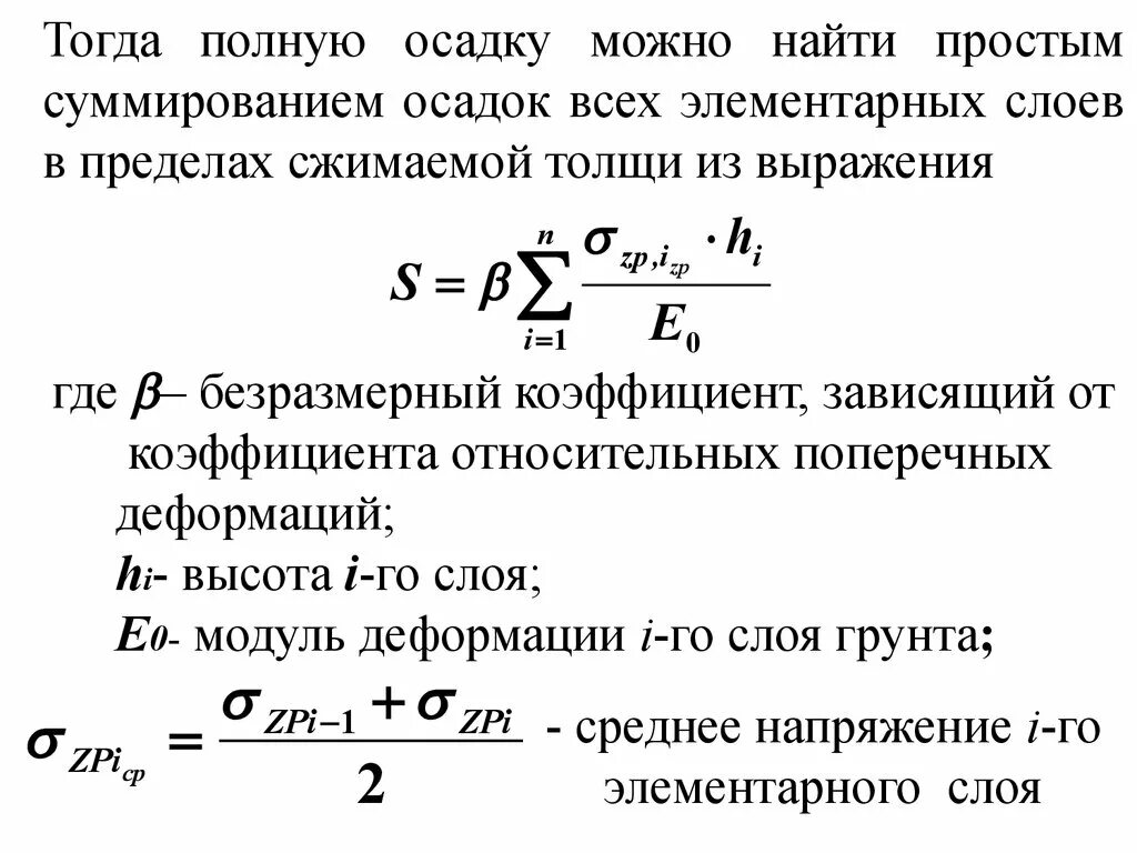
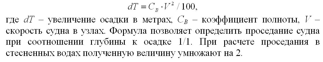
Как найти осадку формула