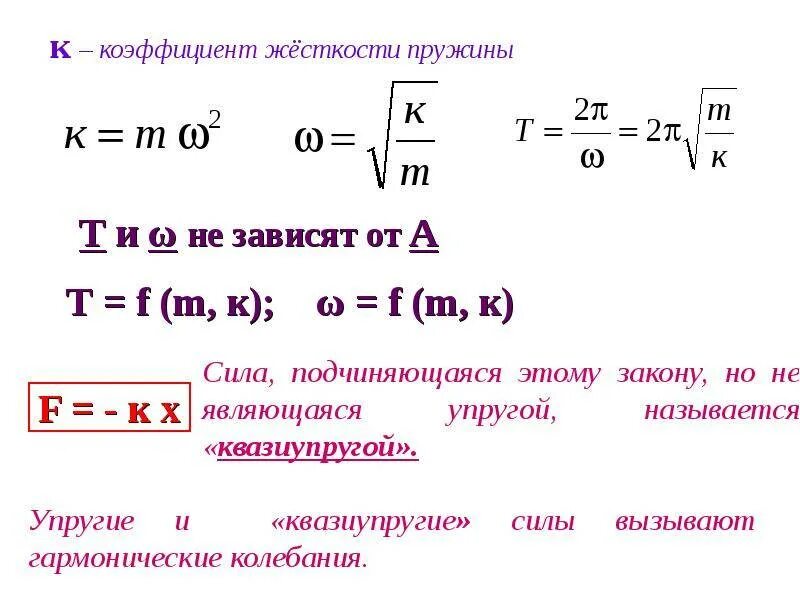
Как найти массу зная жесткость и удлинение