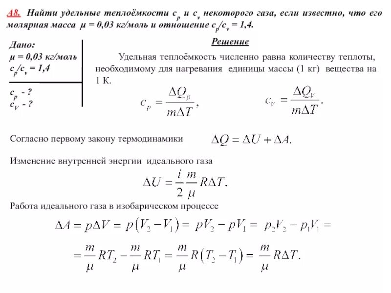
Как найти массу при удельной теплоемкости