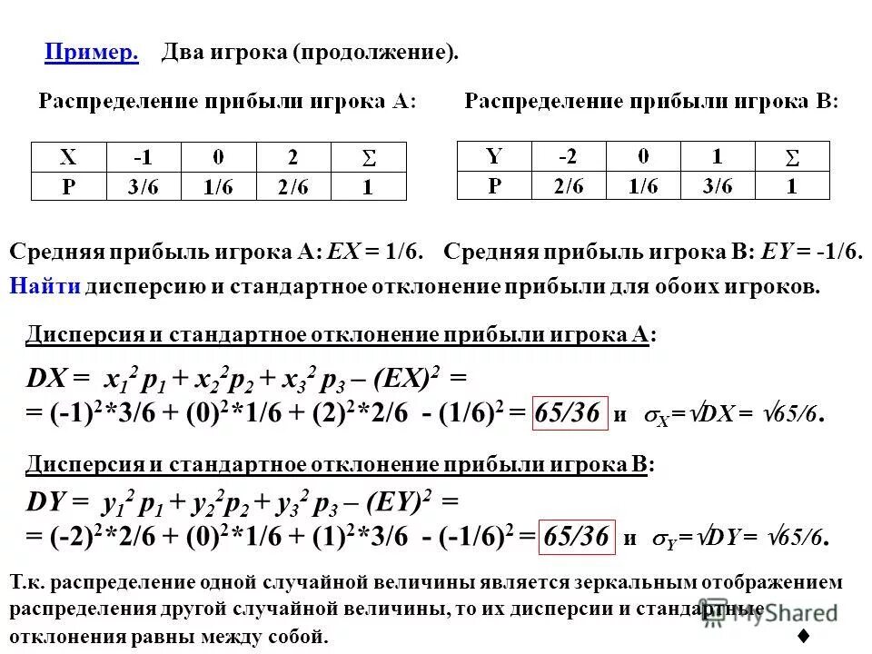
Как найти дисперсию в статистике 8 класс