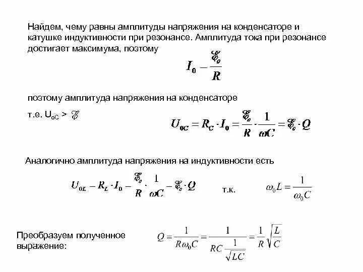
Как найти амплитуду тока