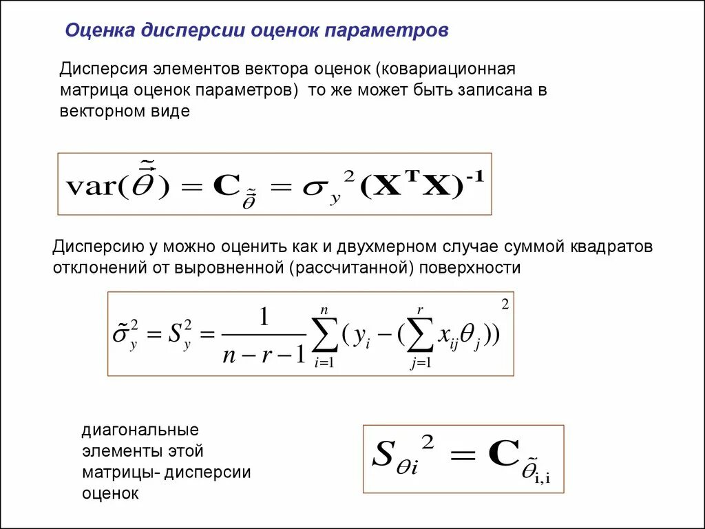
Как находится дисперсия