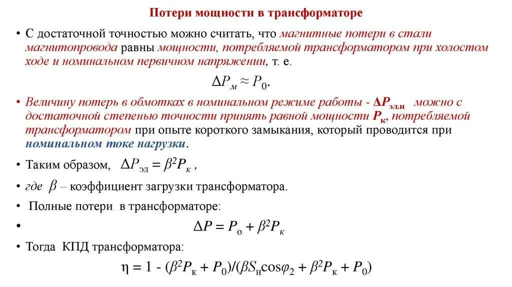
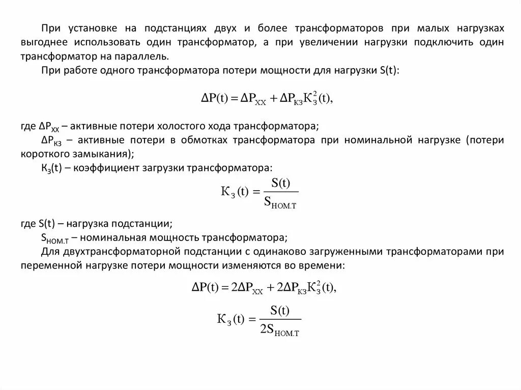
Как изменяется потери в трансформаторе