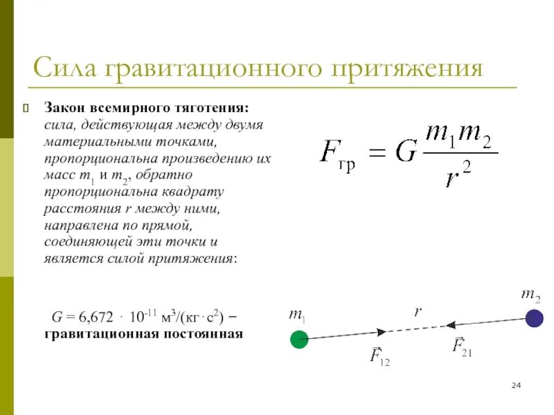
Как изменится сила гравитационного взаимодействия двух тел