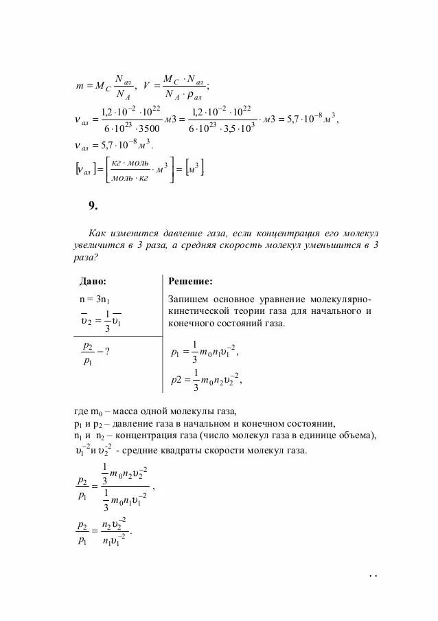
Как изменится давления газа если концентрация