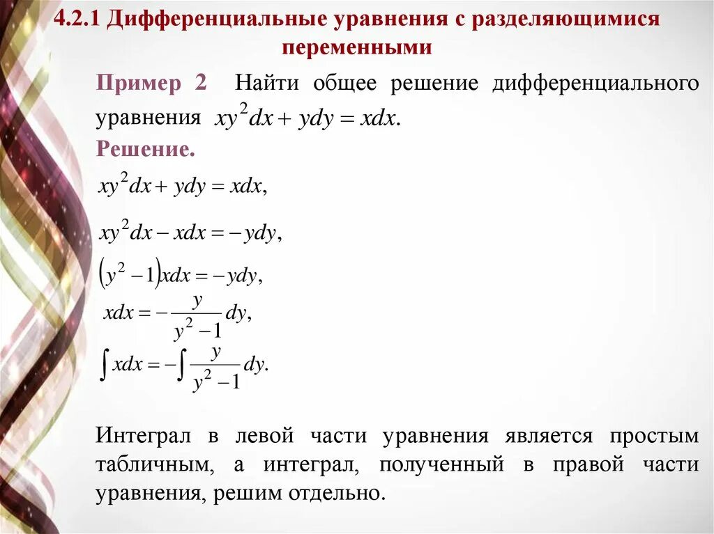
Как дифференцировать уравнение