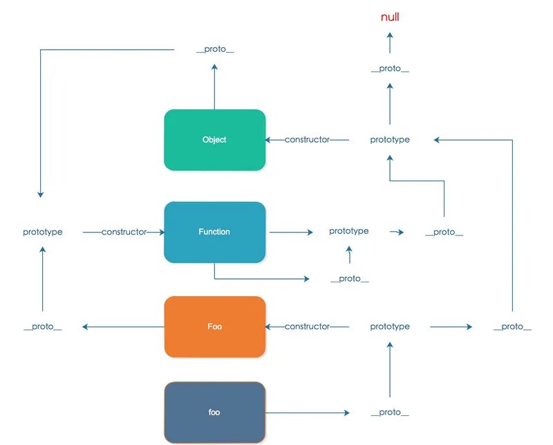
Javascript base