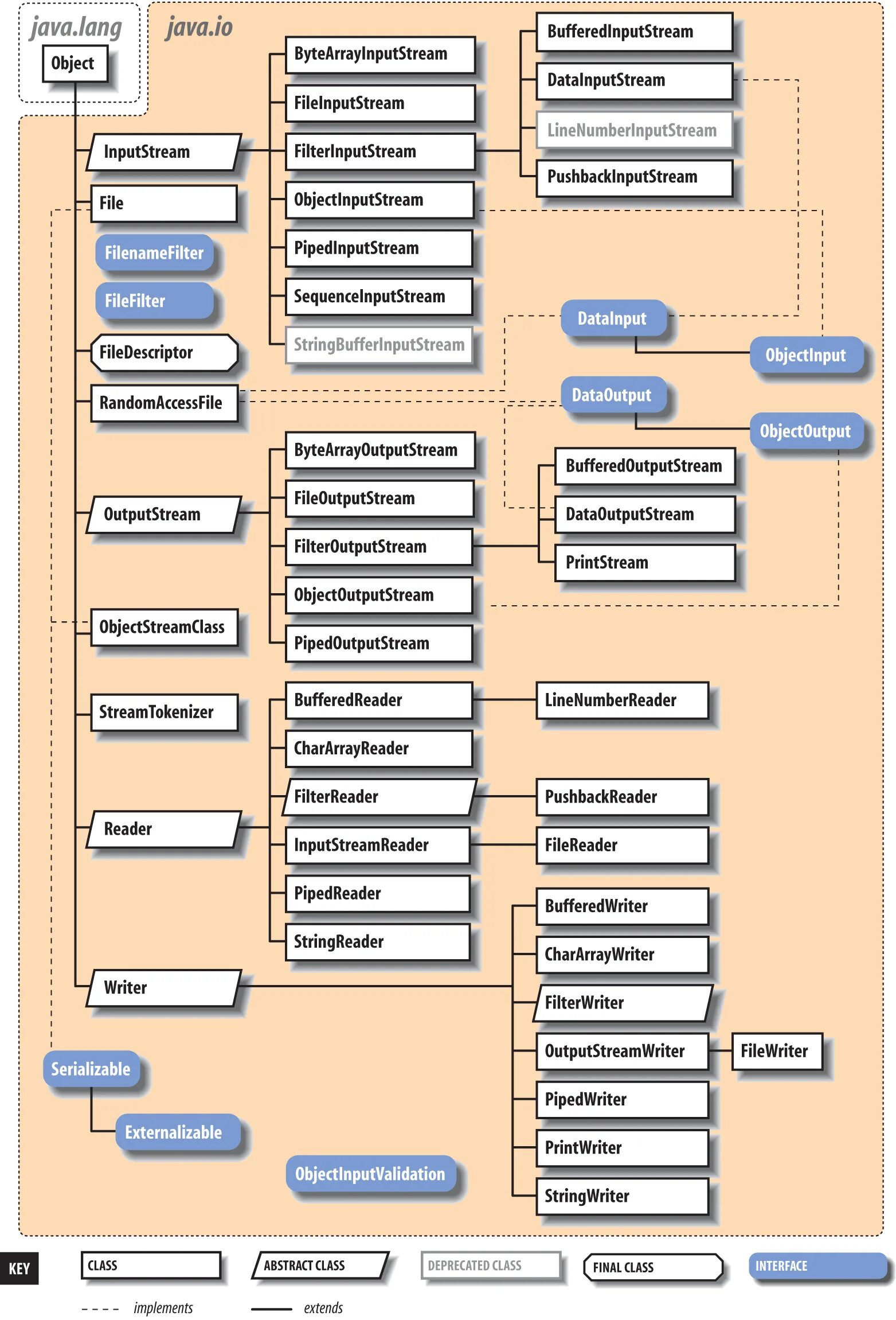
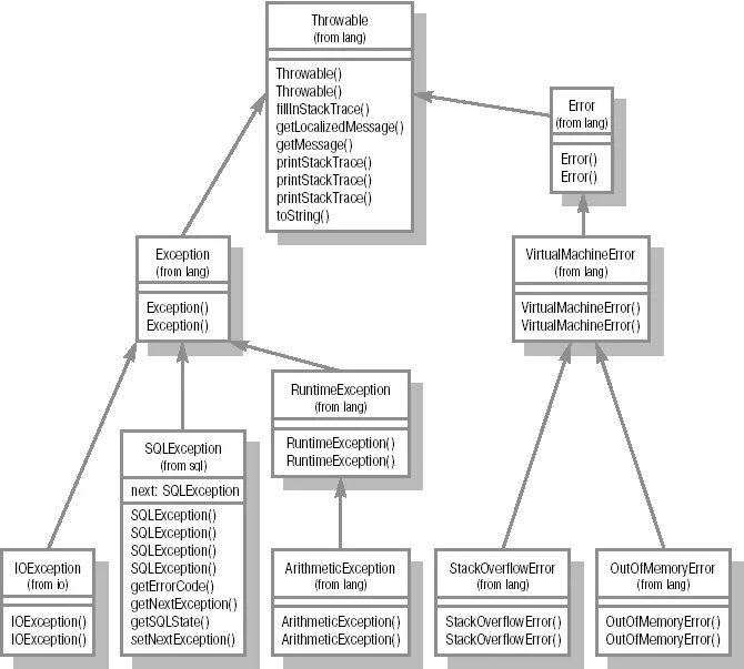
Java io ioexception java lang