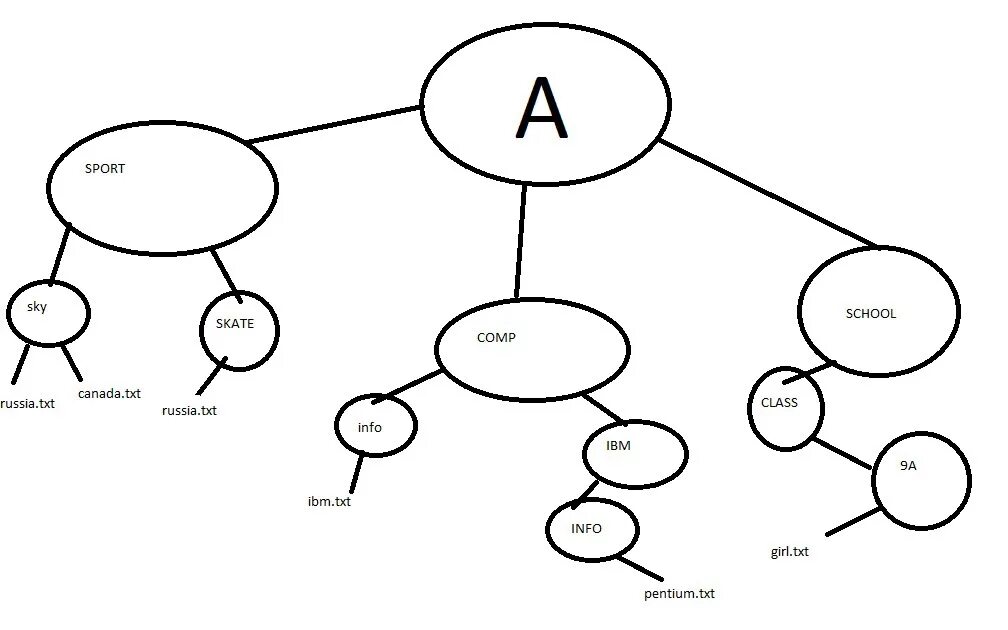
Изобразите файловую структуру