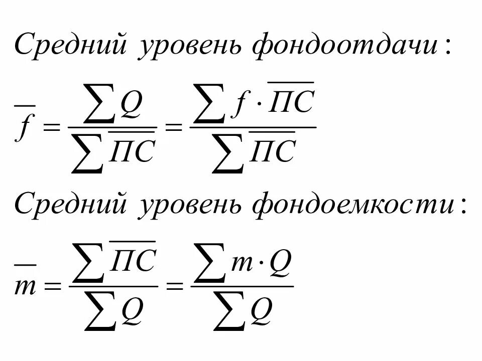
Изменение уровня фондоотдачи