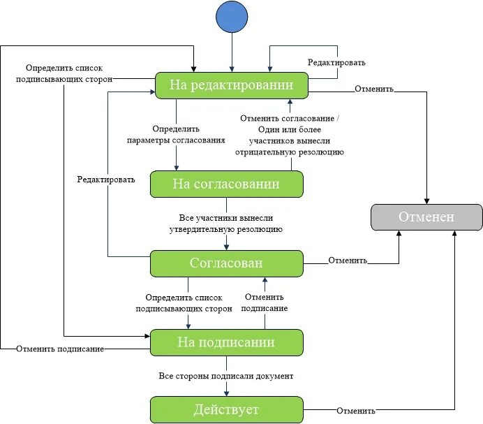
Изменение статуса это