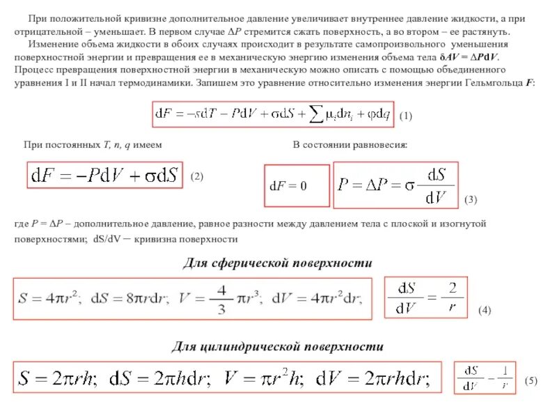
Изменение объема при увеличении давления