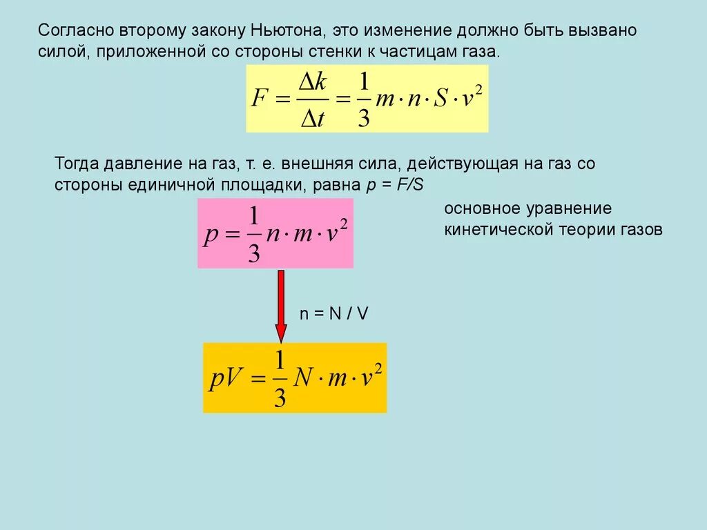
Изменение энтропии процессах идеального газа