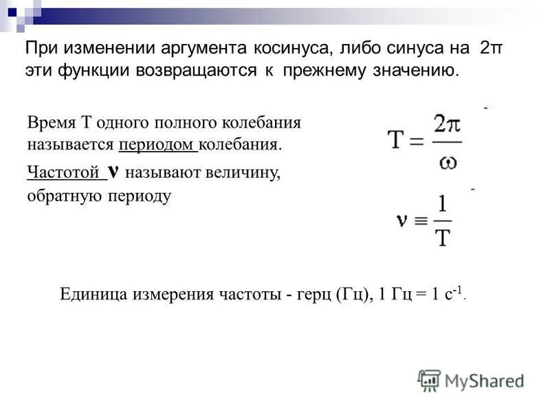
Изменение аргумента 2