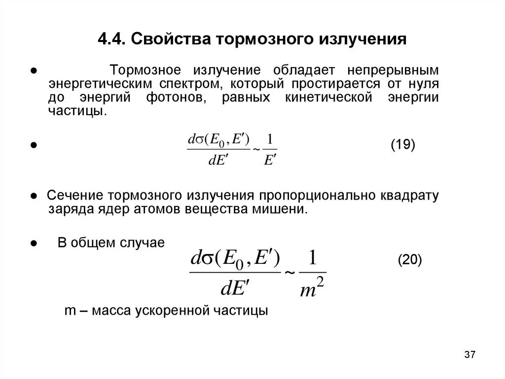
Излучение ускоренного электрона