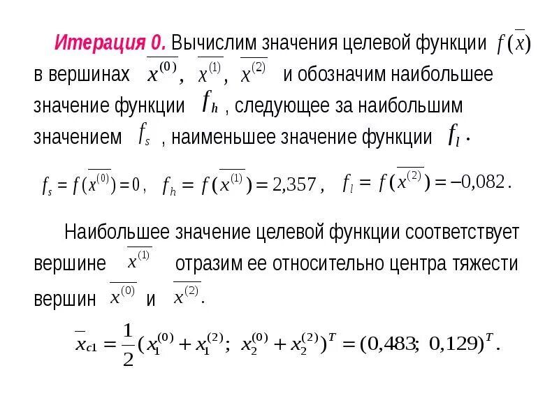
Итерация значение