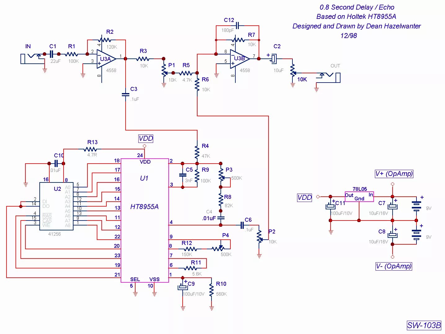
It has a delay