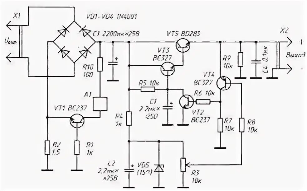
Источник напряжения от 0 до 5