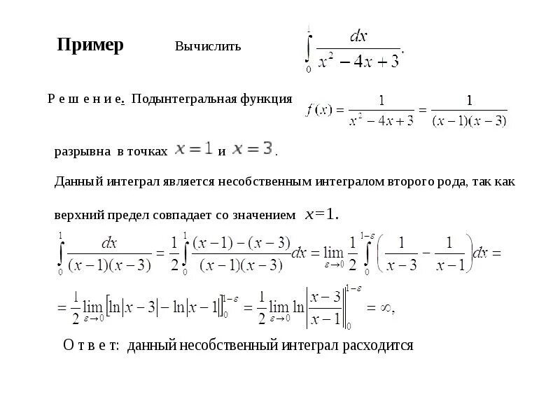
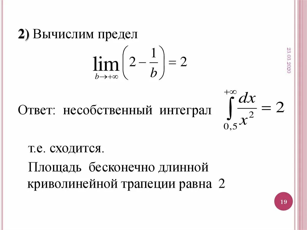
Исследовать несобственные интегралы