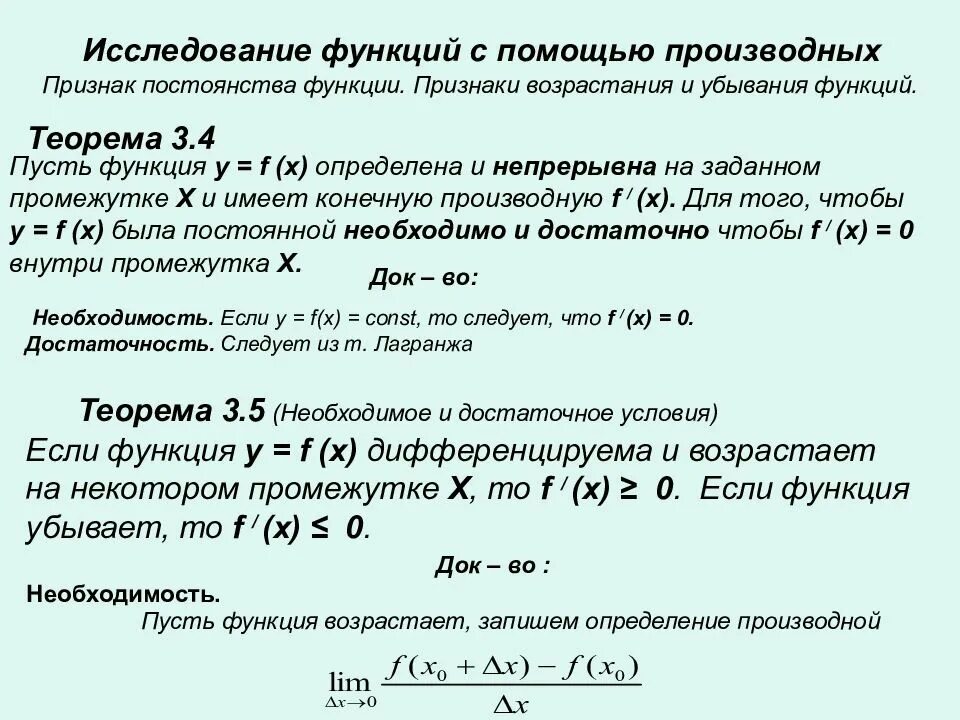
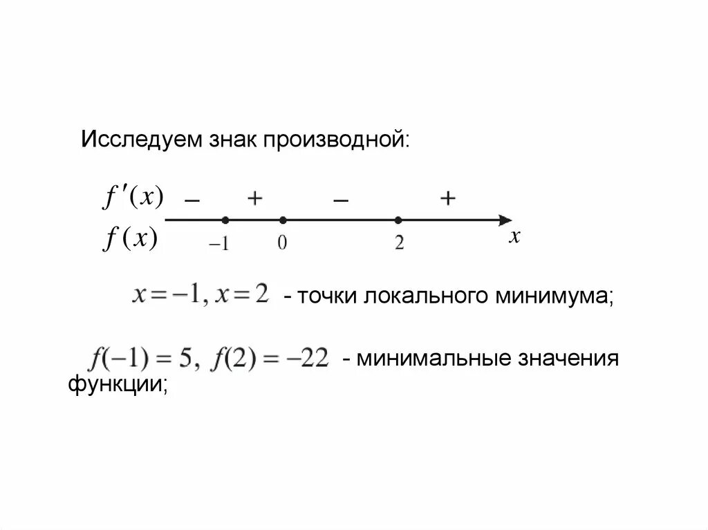
Исследование функции с помощью производной самостоятельная