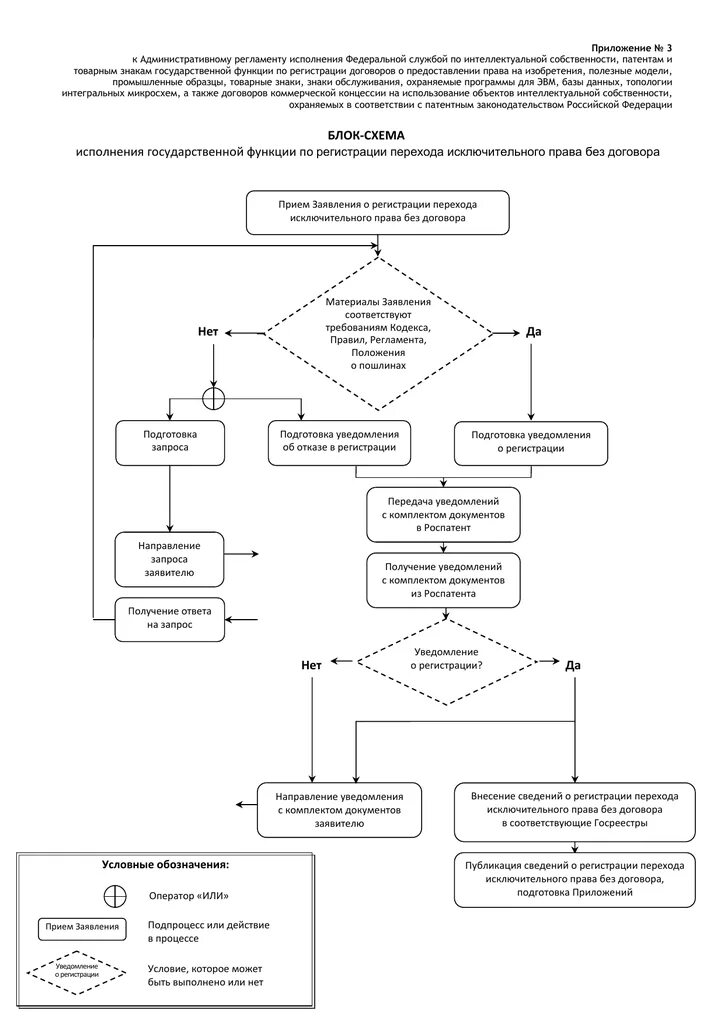
Исполнение административного регламента