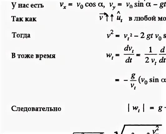
Иродов задачи по физике 1988