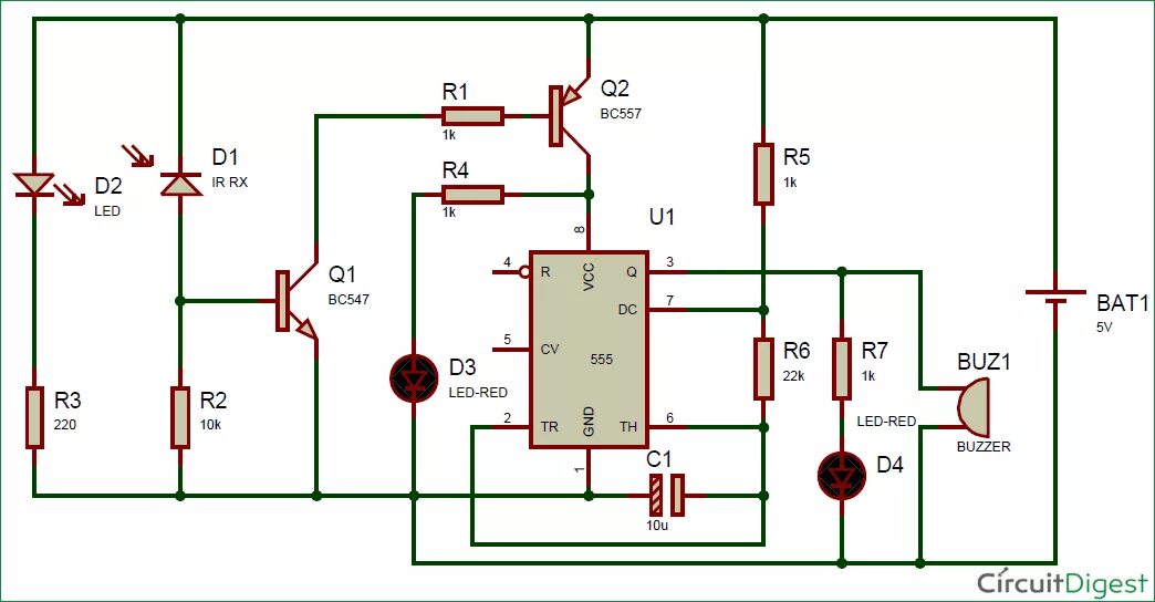
Ir detector