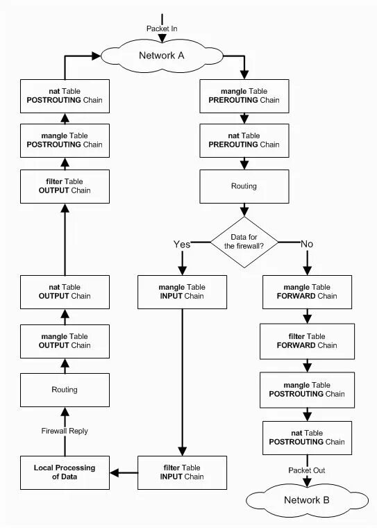
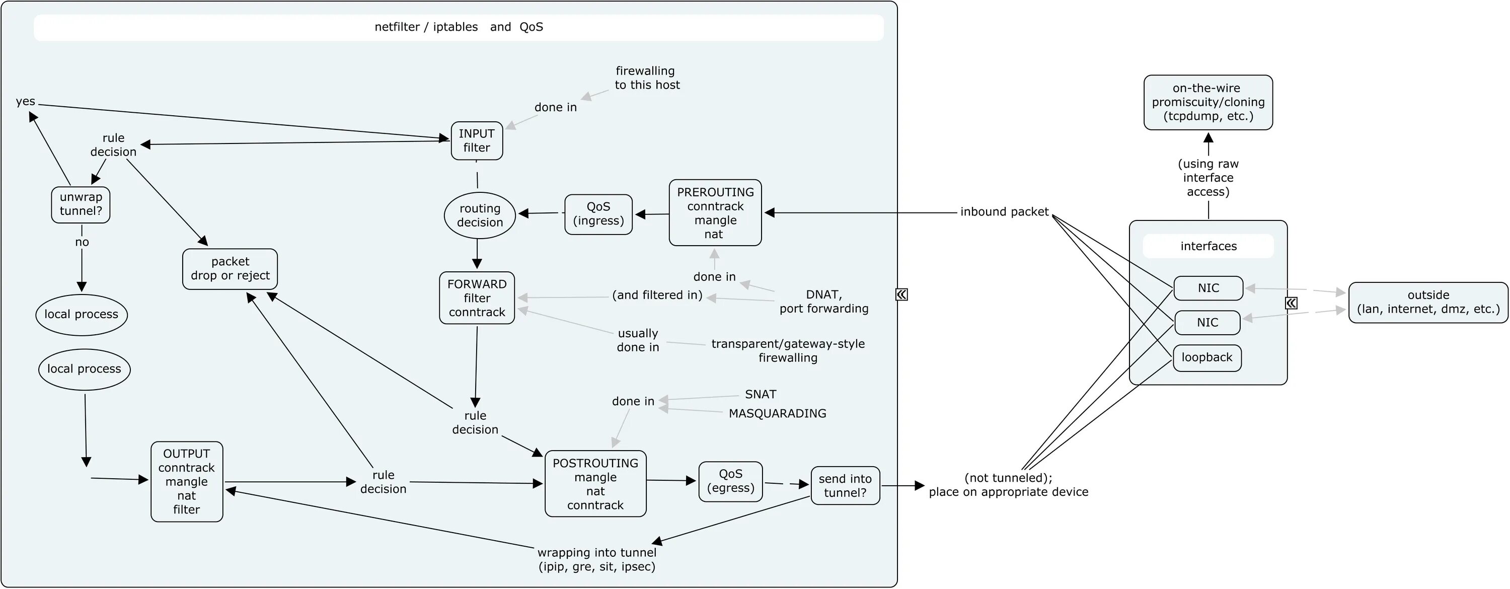
Iptables a postrouting j masquerade