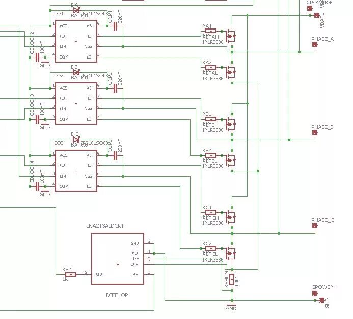
Инверторный bldc