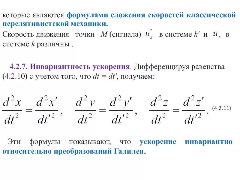
Инвариантные преобразования