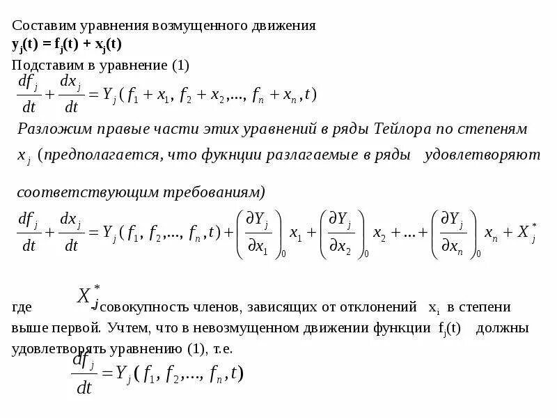
Инвариантность функции