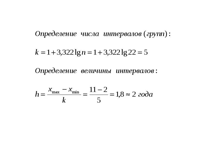
Интервал цифр