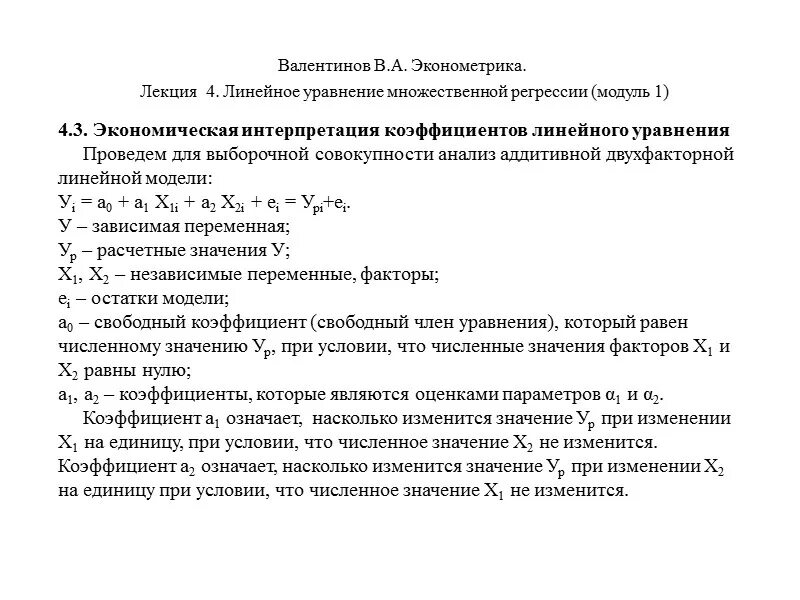
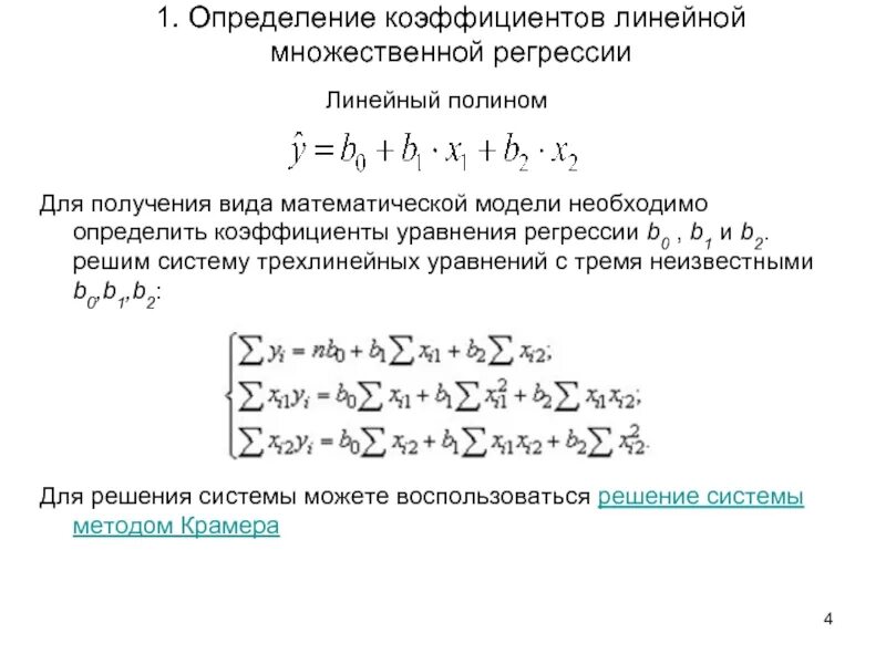
Интерпретация коэффициентов линейной регрессии