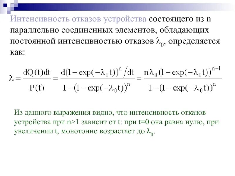
Интенсивность проекта