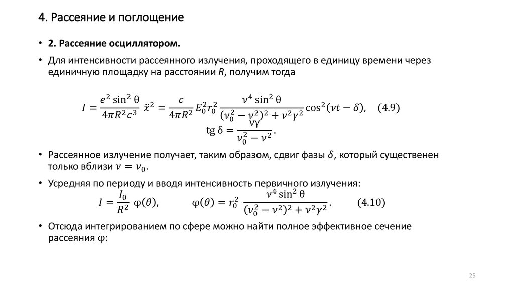
Интенсивность поглощенного излучения