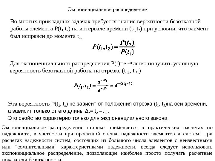
Интенсивность экспоненциального распределения