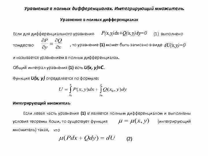
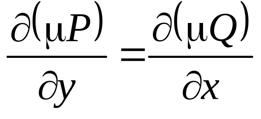
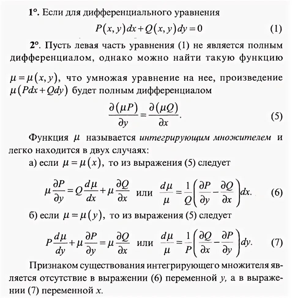
Интегрирующий множитель дифференциального