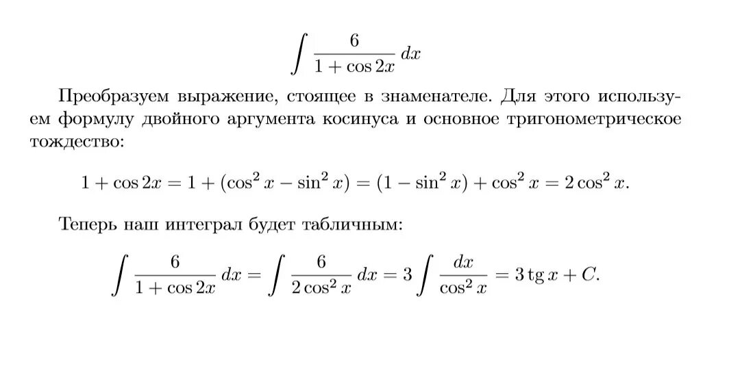
Интегрирование 1 x 2