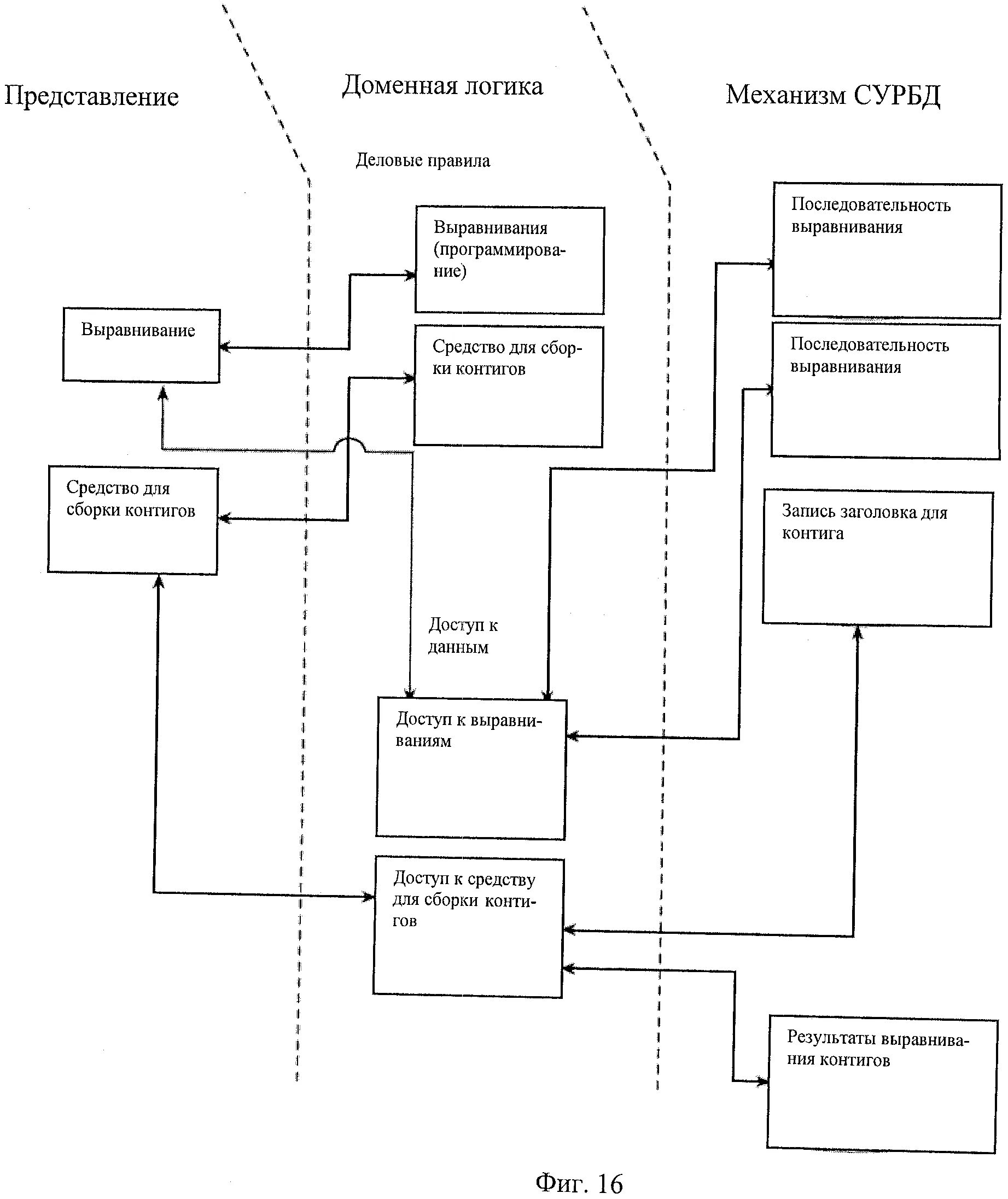
Интеграция модулей в программное обеспечение