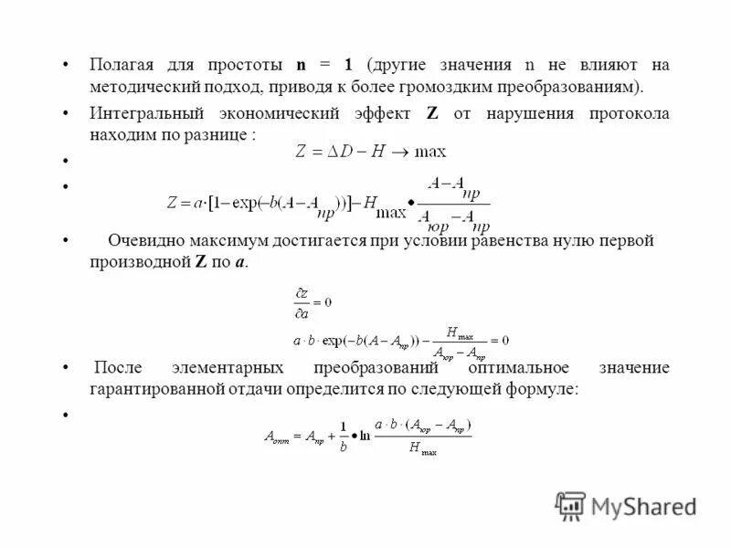
Интегральный экономический эффект