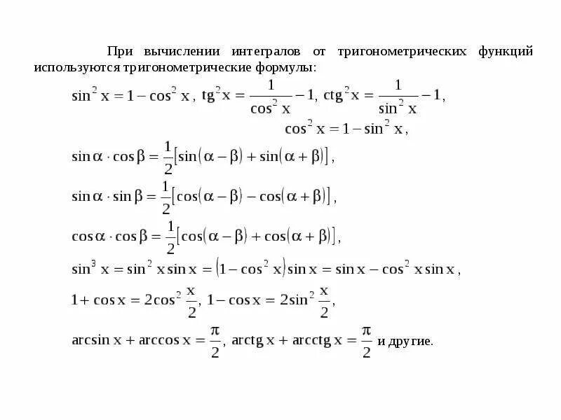
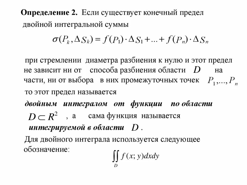
Интегральные исчисления функции