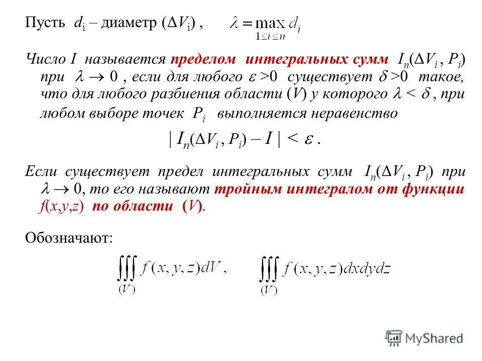
Интегральное число